摘要 : 6新疆自治区生态环境厅、财政厅联合制定了《新疆维吾尔自治区环保专项资金激励措施实施办法(试行)》以下简称“办法”,“办法”中规定了三种可作为资金奖励的情况和三种不作为资金奖励的情况。详情如下:
新疆自治区生态环境厅、财政厅联合制定了《新疆维吾尔自治区环保专项资金激励措施实施办法(试行)》以下简称“办法”,“办法”中规定了三种可作为资金奖励的情况和三种不作为资金奖励的情况。详情如下:小型取土钻机,手持式取土钻机,土壤取样钻机,柱状土采样钻机,原状土取样钻机,

伊犁哈萨克自治州生态环境局、财政局,各地、州、市生态环境局、财政局:小型取土钻机,手持式取土钻机,土壤取样钻机,柱状土采样钻机,原状土取样钻机,
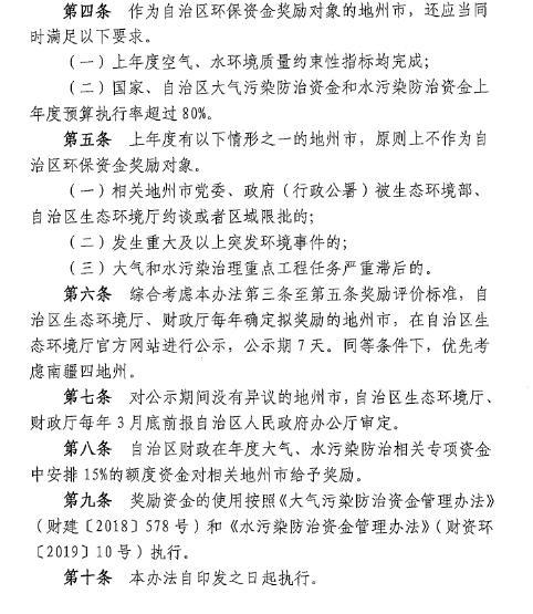
为充分调动各地州市工作积极性,加快推进生态环境治理工程项目,促进区域、流域生态环境质量改善,根据《国务院办公厅关于对真抓实干成效明显地方进一步加大激励支持力度的通知》(国办发〔2018〕117号)和生态环境部办公厅、财政部办公厅《关于印发〈环保专项资金激励措施实施规定(2019年修订)〉的通知》(环办综合〔2019〕10号)的要求,自治区生态环境厅、财政厅联合制定了《新疆维吾尔自治区环保专项资金激励措施实施办法(试行)》,现印发你们,请遵照执行。
新疆维吾尔自治区生态环境厅 新疆维吾尔自治区财政厅
2019年10月15日
附件:



| 我要评论: | |
| *内 容: |
|
| 验证码: |
|
共有-条评论