摘要 : 按照《中华人民共和国土壤污染防治法》第五十八条规定,省级人民政府生态环境主管部门应会同自然资源等主管部门制定建设用地土壤污染风险管控和修复名录,根据风险管控、修复情况适时更新,并向社会公开。
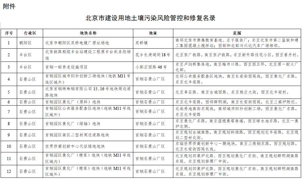
北极星环境修复网讯:北京发布了建设用地土壤污染风险管控和修复名录,共收录18块污染土壤信息,详情入下:
地质锤,罗盘,ESTWING,手持式取土钻机,钢笔显微镜,

按照《中华人民共和国土壤污染防治法》第五十八条规定,省级人民政府生态环境主管部门应会同自然资源等主管部门制定建设用地土壤污染风险管控和修复名录,根据风险管控、修复情况适时更新,并向社会公开。
现将北京市建设用地土壤污染风险管控和修复名录予以公开,后续将根据地块土壤污染风险评估、风险管控效果、修复效果评审结果,对该名录进行动态更新。
地质锤,罗盘,ESTWING,手持式取土钻机,钢笔显微镜,
北京市生态环境局
2020年2月17日
附件:
北京市建设用地土壤污染风险管控和修复名录

地质锤,罗盘,ESTWING,手持式取土钻机,钢笔显微镜,
| 我要评论: | |
| *内 容: |
|
| 验证码: |
|
共有-条评论