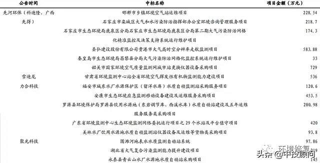
摘要 : 2019年10月环境监测上市公司中标订单数量和金额较少。根据中国政府采购网的不完全统计,10月环境监测上市公司(先河环保、理工环科(尚洋东方)、天瑞仪器、聚光科技、雪迪龙、力合科技)中标环境监测类订单均为小额订单,无亮点。 图表 环境监测设备上市公司中标订单情况
2019年10月环境监测上市公司中标订单数量和金额较少。根据中国政府采购网的不完全统计,10月环境监测上市公司(先河环保、理工环科(尚洋东方)、天瑞仪器、聚光科技、雪迪龙、力合科技)中标环境监测类订单均为小额订单,无亮点。
地质锤,
图表 环境监测设备上市公司中标订单情况

注:不完全统计,可能存在疏漏
资料来源:中国政府采购网(2019年10月)
土壤修复行业特点分析
一、周期性
土壤修复行业不存在明显的周期性。根据我国目前土壤修复的特点,并与发达国家发展水平相比较,我国土壤修复行业正处于起步成长阶段。但伴随国家对环保重视程度的空前提高以及经济转型力度的加大,政府将在环保产业上给予更大的政策支持,行业将步入成长期。
二、区域性
土壤修复行业存在一定的区域性。从土壤污染分布情况看,南方土壤污染重于北方;长江三角洲、珠江三角洲、东北老工业基地等部分区域土壤污染问题较为突出,西南、中南地区土壤重金属超标范围较大。土壤修复行业的区域性与土壤污染分布基本吻合。
地质锤,
三、季节性
土壤修复行业存在一定的季节性。修复行业内的企业新签合同集中在下半年,尤其在每年第四季度,主要系从政府决策机制上看,上半年履行项目报批程序、下半年进入项目招投标或项目实施的情况比较普遍。同时,受制于施工条件的影响,国内南方地区上半年雨季长,而北方地区冬季气温低,均不利于工程施工。因此,通常上半年尤其是第一季度为淡季。
中国土壤修复市场规模分析
从土壤修复实际市场规模来看,根据中国环联的统计,2015年土壤修复市场规模只有30亿元,而到2018年市场规模已经达到162亿元,复合增速达75.4%。由此可见,随着政策监管趋严、污染治理力度加大,治理需求将稳步释放,土壤修复潜在市场空间巨大。
图表 我国土壤修复实际市场规模

数据来源:国务院《土壤污染防治行动计划》,中联网,采招网
地质锤,
| 我要评论: | |
| *内 容: |
|
| 验证码: |
|
共有-条评论